HOME
> 過去のイベント
<< 前ページへ戻る
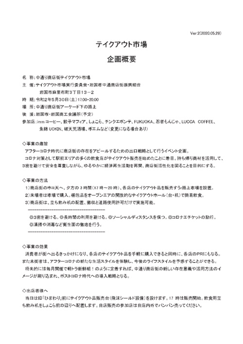
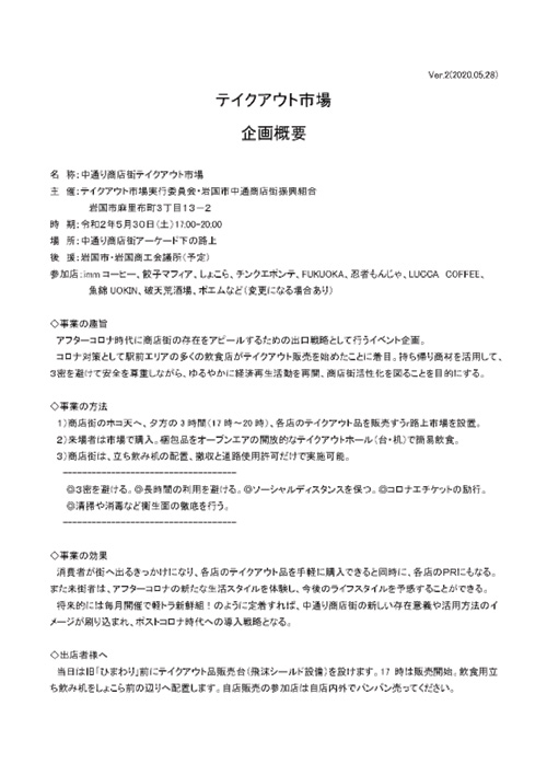
2020年5月30日(土)
テイクアウト市場
アフターコロナ時代に商店街の存在をアピールするための出口戦略として行ったイベント企画。
コロナ対策として駅前エリアの多くの飲食店がテイクアウト販売を始めたことに着目。持ち帰り商材を活用して、3密を避けて安全を尊重しながら、ゆるやかに経済再生活動を再開、商店街活性化を図ることを目的に開催しました。
<< 過去のイベント風景